国际学术期刊Scientific Reports近期在线发表了中国科学院-马普学会计算生物学伙伴研究所邵振研究组关于PRC2与长非编码RNA(lncRNA)之间相互作用的序列特异性研究“The PRC2-binding long non-coding RNAs in human and mouse genomes are associated with predictive sequence features”。
由多梳(PcG)家族蛋白组成的表观调控复合物PRC2是控制动物组织发育的重要因子,但在高等动物中PRC2如何被特异性招募到染色质特定区域的分子机制还不清楚。随着XIST与HOTAIR等PRC2结合lncRNA的发现,人们猜测此类lncRNA可能决定了PRC2染色质招募的特异性(Margueron et al. Nature 2011)。但是,直到现在PRC2与RNA结合是否具有序列特异性仍被广泛争论(Davidovich et al. Mol Cell 2015)。邵振研究组首先开发了一个基于马尔可夫链思想的序列组成分析流程,通过计算不同核苷酸间转移在每条序列中出现的频率来刻画其组成,进而选择被特定序列所显著偏好或不偏好的核苷酸间转移作为它们的序列组成特征,并通过将所有可能的转移映射到一个完整四叉树来研究所选序列特征在特征空间中的分布是否具有非平凡性。通过将该流程应用于人基因组中已知的数百个PRC2结合lncRNA,该研究系统分析了这些lncRNA的序列特征,发现其偏好的序列特征倾向在四叉树上组成连续偏好路径,并且这些连续路径上的序列特征倾向于同时被人和小鼠基因组中的PRC2结合lncRNA所偏好。
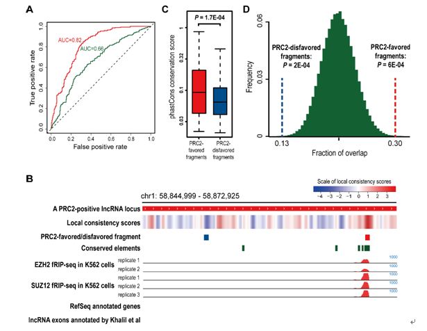
受此启发,该研究整合小鼠胚胎干细胞中两组已发表的RIP-seq和CLIP-seq数据,定义了一组高可信度的小鼠PRC2结合lncRNA,发现这些lncRNA能够被人基因组中已知PRC2结合lncRNA所具有的序列特征较好地预测。这些研究发现表明高等动物中PRC2与lncRNA结合具有序列特异性,并且其特异性具有较高的跨物种保守性。此外,该研究还通过发展一个局域打分模型,发现PRC2结合lncRNA的序列特征在lncRNA上的分布表现出明显的非随机性。进一步研究发现,每个lncRNA上PRC2与lncRNA结合所偏好序列特征最富集的小片段(定义为PRC2偏好片段),相对lncRNA其它部分具有显著更高的进化保守性和RIP-seq信号强度(如图),说明这些序列特征的局域富集具有明确的功能意义。
该项研究在邵振研究员指导下,由计算生物学研究所博士研究生涂世奇完成,并得到了中科院和上海市科委的经费支持,以及美国哈佛医学院袁国丞教授的指导和协助。(科技处)

图:PRC2结合lncRNA的序列特征在lncRNA上的分布表现出明显的非随机性, 并且这些序列特征的局域富集具有明确的功能意义