2020年9月22日,国际期刊Nature Communications在线发表了中国科学院上海营养与健康研究所(中国科学院-马普学会计算生物学伙伴研究所)Andrew Teschendorff研究牛组与汪思佳研究组合作的题为“A cell-type deconvolution meta-analysis of whole blood EWAS reveals lineage-specific smoking-associated DNA methylation changes”的研究成果。
吸烟是癌症、心血管疾病等众多复杂疾病的主要危险因素。表观遗传改变特别是DNA甲基化(DNAm)的改变,被认为往往在提高疾病发生风险的过程中发挥重要作用。大量已有的表观基因组关联研究(EWAS)通过绘制血液中DNAm改变的图谱,探究吸烟是怎样影响正常细胞DNA甲基化的。然而血液由多种不同类型的细胞组成,因此尚不清楚哪些特定的细胞类型更有可能受到吸烟的影响。
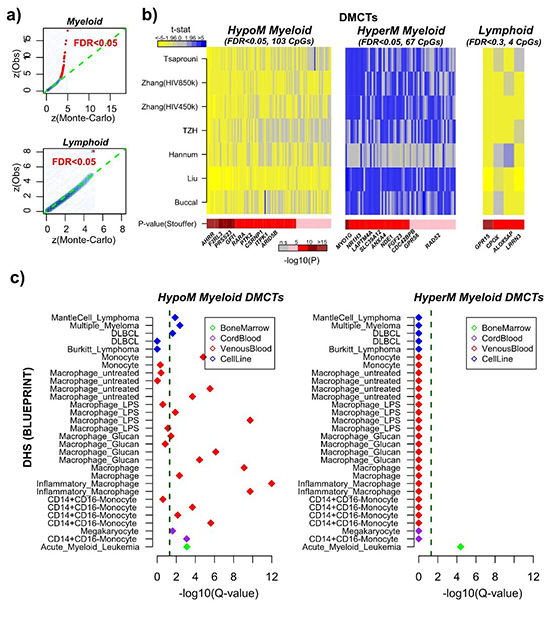
研究团队首次通过细胞特异性的方式对血液EWAS进行Meta分析来解决这个问题。该团队收集并分析了来自7个独立EWAS队列的DNA甲基化数据,其中包括首个对吸烟相关DNAm变化进行全面分析的中国队列。分析发现与吸烟有关的DNAm变化在很大程度上与种族无关,佐证了将多种族队列合并进行Meta分析的合理性。Meta分析进一步揭示了血液中大多数吸烟相关的DNAm变化是如何在骨髓细胞系内发生的,并主要出现在炎性单核细胞和巨噬细胞的DNase超敏位点。其中一个新发现的与吸烟相关的髓样特异性DNAm信号也与急性髓系白血病相关,而吸烟也正是急性髓细胞白血病的中度危险因素。与此同时,在淋巴细胞系内则并未发现多少与吸烟相关的DNAm改变。
该项研究通过计算方法来推断细胞类型特异的DNAm变化,为细胞特异性EWAS及Meta分析提供了范例,同时为费力且昂贵的细胞分选提供了替代可能。
中国科学院上海营养与健康研究所Andrew Teschendorff研究员与汪思佳研究员为文章的共同通讯作者,博士研究生尤成龙为第一作者。该研究得到国家自然科学基金(31571359、31771464和31970632),上海市市级科技重大专项(2017SHZDZX01),国家科技基础性工作专项(2015FY111700),国家重点研发计划课题(2018YFC0910403)和中国科学院战略性先导科技专项(XDB38020400)的资助。(科技处)
原文链接:https://www.nature.com/articles/s41467-020-18618-y

图:Meta分析揭示吸烟相关DNA甲基化信号主要出现在髓样细胞